我们知道,一份远期合同(合约)涉及多个要素,最主要的要素有:(1)商品名称及质量等级;(2)商品计量单位及数量;(3)交货日期;(4)交货地点;(5)价格。
买卖双方一对一订立合同(合约)时,上述要素都可以谈判。显然,这种因人而异的合约是非标准的。而所谓标准合约是指交易者在交易所买卖时,合约的上述要素中,除第(5)条价格外,都由交易所预先统一规定。比如,在上海期货交易所买卖铜,交易所规定:每一个合约对应数量是5吨,质量必须符合国标GB/T 467—2010中1号标准铜(Cu-CATH-2)规定,其中主成分铜加银含量不小于99.95%。替代品必须符合国标GB/T 467—2010中A级铜(Cu-CATH-1)规定;或符合BSEN 1978:1998中A级铜(Cu-CATH-1)规定。交货地点为交易所指定的交割仓库。交货日期为指定合约月份最后交易日后连续5个工作日。如此一来,买卖双方在交易之前就已明确知道自己应该承担的责任和义务。例如,某交易者在3月5日卖出10张6月份的合约,6月15日为最后交易日,意味着他应该在6月15日之后的5个交易日期间将50吨符合质量要求的铜送至交易所的交割仓库,由交易所负责交给买方,同时由交易所负责将全部货款付给他。
对于非实物的股指期货,由于交易对象是一个统计数字,很难进行实物交割,因此普遍采用现金交割方式。只要在合约中规定一个合约乘数就可以同商品期货一样进行交易。
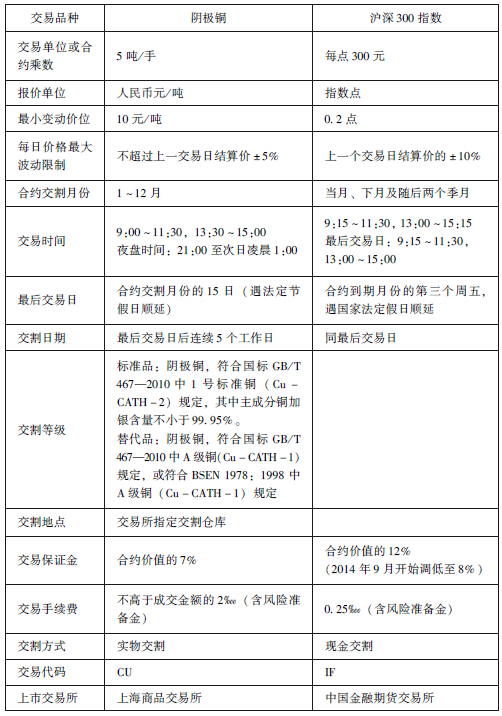
表1是铜期货合约和沪深300股指期货合约的样式。
表1铜期货合约和沪深300股指期货合约

交易品种、交易单位或合约乘数
交易单位指每手期货合约代表的标的商品的数量。例如,上海期货交易所1手铜期货合约为5吨;郑州商品交易所规定,1手白糖期货合约的交易单位为10吨;中金所1手5年期国债期货合约是符合规定的100万元面值的国债。在交易时,只能以交易单位的整数倍进行买卖。
交易单位与价格相乘就可以得到合约规模(合约价值或合约金额)。比如,假设铜的价格为每吨50000元,因为1手合约为5吨,即1手铜期货合约的金额为250000元。
商品期货、国债期货的交易单位比较容易理解。对股指期货而言,由于指数只是一个抽象的统计数字,只能以另一种方式表示,具体的方法是:合约标的为股指,人为规定一个合约乘数,将合约乘数与指数相乘可得到一个金额。该金额代表合约的规模。比如,沪深300指数在2500点时,1手合约的金额就是2500×300=750000元。
报价方式、价位最小变动和最大波动
我们知道,期货(标准)合约就是除价格以外,其余各项条款都有交易所预先规定好的合约,而价格是由交易者自由竞价决定的。尽管是自由竞价,仍需遵守一定的规则,即按照规定的报价方式进行。而报价方式在标准合约中也会注明。比如,上海期货交易所的铜期货合约规定:每张合约为5吨,报价为人民币元/吨,最小变动价位为10元/吨。意味着你在交易中不可以报出53 783元/吨买进(卖出),只能报53780元或53790元这样的价位。每吨的最小变动价位为10元,等值于每张合约的最小变动价值为50元。
每日价格最大波动限制,也称为涨跌停板制度,即指期货合约在一个交易日中的交易价格波动不得高于规定的涨跌幅度,超过该涨跌幅度的报价将被视为无效,不能成交。涨跌停板一般是以合约上一交易日的结算价为基准确定的。此处与股票不一样,股票的涨跌停板是以上一交易日的收盘价作为基准的。因此,计算期货涨跌停板之前先要搞清楚结算价的计算方法。
通常,商品期货的当日结算价都是按如下规则产生:该期货合约当日成交价格按照成交量加权平均计算,如果当日该合约没有成交,则以上一交易日的结算价作为当日结算价。显然,按这一规则产生的结算价与收盘价会有较大出入。
股指期货合约的结算价产生有所不同,其差别是该期货合约最后1小时成交价格按照成交量加权平均计算。
每日价格最大波动限制条款的规定着意于防止价格波动幅度过大造成交易者亏损过大而带来的风险。
以上海期货交易所的铜期货合约为例,其每日价格最大波动限制为上一交易日结算价的5%。
而中金所的股指期货合约规定,其报价单位为指数点;由于最小变动价位为0.2点,合约乘数为300元,意味着1手合约的最小变动价为60元;最大波动限制为上一交易日结算指数的10%(合约到期日及季月合约上市另行规定)。
合约月份和最后交易日
合约月份是指某种期货合约到期的月份。铜期货合约的挂牌合约月份是1~12月,共计12个合约。中金所的股指期货挂牌合约为当月、下月及随后两个季月,总共四个合约。
最后交易日也是期货合约中的一个重要条款。最后交易日的含义是:无论交易者买进还是卖出期货合约,只要在最后交易日之后还留有持仓头寸,这些头寸就必须进入交割程序。交易者如果不想进行交割,就必须在最后交易日(或在此之前)将原有的持仓进行反向的平仓交易。铜期货合约的最后交易日为合约交割月份的15日(遇法定节假日顺延);股指期货合约的最后交易日为合约到期月份的第三个周五(遇国家法定假日顺延)。
实物交割和现金交割
期货合约都有到期时间,通常交易所都会规定一个合约的最后交易日。若超过最后交易日,交易者仍留有持仓头寸,就必须进行交割。交割方式有两种,即实物交割和现金交割。实物交割是指买方拿出全部应付货款,卖方拿出全部应交货物,在交易所的安排下进行交换。现金交割是指交易双方在交割日按照合约交割价对合约盈亏以现金方式进行结算。沪深300股指期货采用现金交割,交割的结算价规定为:最后交易日沪深300指数最后2小时的算术平均价,计算结果保留至小数点后两位。
实物交割的程序相对比较复杂。商品期货一般都采用实物交割方式,中金所的国债期货也采用实物交割方式。
实物交割的一般程序是:卖方在交易所规定的期限内将货物运到交易所指定交割仓库,经验收合格后由仓库开具仓单,再经交易所注册后成为标准仓单。进入交割期后,卖方提交标准仓单及相应的增值税专用发票,买方提交足额贷款,到交易所办理交割手续。
有些交易所规定,在最后交易日之前交易者也可进行实物交割。这种交割方式称为分散性交割,比如,郑州商品交易所规定,进入交割月后的第一个交易日至最后交易日中任何一个交易日,卖方都可以主动提出交割。交易所根据卖方的交割申请,于当日收市后采取计算机直接配对的方法,为卖方找出持该交割月多头合约时间最长的买方,这一日被称为配对日。买卖双方在配对日的下一个交易日收市前应到交易所签领交割通知单,这一日被称为通知日。买卖双方签领交割通知的下一个交易日为交割日。买方会员必须在交割日上午9时之前将尚欠货款划入交易所账户,卖方会员必须在交割日上午9时之前将标准仓单持有凭证交到交易所。从卖方提起交割到实施的时间总共为三天,故这种交割方式也被称为“三日交割法”。
中金所的国债期货也可以提前交割,当合约进入交割月份后至最后交易日之前,客户可以申请交割。合约最后交易日收市后的未平仓部分按照交易所的规定进入集中交割。
交割违约与交割违约的处理
交割是期货交易履约的最后一个环节。为了防止交易者可能产生的违约企图,交易所通常都制定非常严厉的制裁措施。由于对交易者来说,违约的成本比履约还高,故交易者自然会慎重对待交割问题,因而在期货交易的实际交割中,违约的事情可以说是极其罕见的。
对实物交割的买方而言,交割违约是指在规定交割期限内未解付货款或解付不足;对实物交割的卖方而言,交割违约是指在规定交割期限内未交付有效标准仓单及相应的票据。如果买方违约,交易所会代替买方履约,将接下的实物在市场上采取竞卖方式卖掉。违约的买方不仅要承担全部损失和费用,还需支付高额的违约金及其他处罚。同样,如果卖方违约,交易所将在市场上采用征购方式购买合格的实物。违约的卖方不仅要承担全部损失和费用,还需支付高额的违约金及其他处罚。
对现金交割而言,交易所只是按指定价格对交易账户的盈亏进行清算,由于买卖双方在清算之前本身就有足够的保证金,因此不存在违约的可能。
交易时间和连续交易方式
2013年之前,上海期货交易所的铜期货合约中标明的交易时间为:上午9:00~11:30,下午1:30~3:00。
2013年12月20日,上期所开始推出铜期货的夜盘交易,交易时间从晚上21:00至次日凌晨1:00。
国内大多数商品期货品种都与国际市场关联度很高,同类商品期货品种在国外也在进行期货交易。由于时差的存在,国际市场的主要交易时间恰好是我们的晚上,在没有夜盘交易的情况下,国内的期货价格只有等到上午开盘后才能作出反应,交易者的持仓风险因此被加大。推出夜盘交易后,交易时间基本涵盖国外同类商品的主要交易时段,不仅使该问题得到解决,同时也扩大了国内市场的规模,有助于提升国内期货在国际上的影响力。
股指期货的交易时间与商品期货的交易时间不同,股指期货的交易时间主要考虑国内股市的联动情况,比股市提早15分钟开盘,推迟15分钟收盘。一个特殊情况是,交割合约的最后交易日与股市同步收盘。
期货交易保证金
在现货远期交易中,担心对方违约始终是交易者的心病。可是,在期货交易中,交易者不仅仅是标准合约的制定者,而且也是买卖双方履行合约的担保者。这样一来,现货交易中必经的程序,即了解对方实力,征询对方的信用这样的诸多环节,都可以免了。在期货交易中,你甚至不用知道对方究竟是谁。担忧的解除,显然会大大提高交易者的交易信心,促进交易量的增长。
交易所靠什么来担保?最重要的措施就是对买卖双方都收取一定量的担保资金,通常称为保证金(也有称为按金的)。保证金对买卖双方都收取,此与现货交易中的习惯大不相同。在现货交易中,通常是买方向卖方预交定金,卖方是不用交定金的。在期货交易中,不仅卖方也需缴纳保证金,而且买卖双方的保证金都直接交给交易所。
买卖双方应该缴纳多少保证金呢?这就要看交易所的具体规定了。有些交易所规定,按照合约价值的百分比收取,比如,上海期货交易所对铜期货合约收取合约价值7%的保证金;中金所的股指期货收取合约价值12%的保证金。
对交易所公布的保证金比例,有几点需要注意。一是交易所公布的合约中写明的保证金是指正常情况下的保证金比例,在一些例外情况下,保证金比例是可以调整的。比如,商品期货中当合约离交割日越近时保证金比例会越来越高;又如,合约持仓量过大时,或期货价格出现涨跌停板后,出于风险控制的目的,保证金比例也会按照规定临时提高。二是交易所规定的保证金比例是针对交易所会员的收取标准,通过期货公司进行期货交易的交易者,期货公司对他们收取的保证金比例会在交易所的基础上有所增加。比如,中金所对期货公司收取股指期货合约价值12%的保证金,期货公司可能对客户收取15%的保证金。多收取的3%,主要是用来防范公司因客户交易而可能产生的风险。
期货交易的核心制度——逐日清算
交易所收取的保证金比例,通常都高于当日的涨跌停板幅度。在正常情况下,铜期货的涨跌停板幅度为5%,保证金收取比例为7%;国债期货的涨跌停板幅度为10%,交易所收取12%的保证金。显然,这样设置可以防止交易者当日将全部保证金损失完毕,从而完全失去保证能力。
交易者在开仓买卖期货合约时账户中必须有对应的保证金,否则无法开仓。此保证金可以称为开仓保证金。比如,某交易者在期货账户内有50万元资金。想买进铜期货合约,当时铜期货价格为55000元/吨,期货公司按10%的比例收取保证金。买卖1手合约的保证金=55000×5×10%=27500元,意味着交易者最多可以开仓买卖18(50万元/2.75万元=18.18)手期货合约。
如果仅仅依靠对交易者开仓时一次性收取保证金仍然会留下风险,因为如果在后面的交易日中,价格连续对交易者不利,累积下来的结果仍然可能使交易者的损失超过停板幅度,该怎么办?对此,期货交易所采取的措施就是逐日清算制度(每日无负债结算)。所谓逐日清算,就是每天按照当日的结算价对交易者所拥有的头寸进行清算。如有盈利,将盈利划入交易者的保证金账户上;如有亏损,将亏损从交易者的保证金账户上划走。如果交易者保证金账户上所剩余的资金低于应付保证金,应该在下一个交易日开市前补足。如果不能及时补足,说明保证能力不足。按照规定,交易所或经纪公司可以采取强制平仓措施,以消除该交易者违约的可能。
保证金制度和逐日清算制度结合在一起,筑成了一道强有力的防风险围墙,一百多年的期货实践证明,除了一些偶然性的特殊行情,如特大金融危机可能将这道围墙撞出个窟窿外,总体而言是坚固有效的。
期货交易账户计算
对一个期货交易者而言,会算账可以说是最起码的要求。由于期货交易是保证金交易,而且又是实行每日清算制度的,故期货交易的账户计算比股票交易来得复杂。但只要掌握要领与规则,也不是太难。
在期货交易账户计算中,盈亏计算、权益计算、保证金计算以及资金余额是四项最基本的内容。
按照开仓和平仓时间划分,盈亏计算中可分为下列四种类型:当日开仓当日平仓,当日开仓后未平仓转为持仓,上一交易日持仓今日平仓,上一交易日持仓今日继续持仓。各种类型的计算方法如下:
当日开仓当日平仓的,计算其买卖差额;
当日开仓而未平仓的,计算今日结算价与开仓价的差额;
上一交易日持仓今日平仓的,计算平仓价与上一交易日结算价的差额;
上一交易日持仓今日继续持仓的,计算今日结算价与上一交易日结算价的差额。
在进行差额计算时,注意不要搞错买卖的方向。
例1:某客户在某期货经纪公司开户后存入保证金50万元,在4月1日开仓买进3手5月沪深300股指期货合约,成交价为2100点,同一天该客户在2115点卖出平仓1手,当日结算价为2105点,假定交易保证金比例为15%,手续费为单边每手0.3,则客户的账户情况为:
当日平仓盈亏=(2115-2100)×300×1=4500元
当日开仓持仓盈亏=(2105-2100)×300×2=3000元
当日盈亏=4500+3000=7500元
手续费=2100×300×3×0.3+2 115×300×1×0.3=56.5+19.04=75.54元
当日权益=500000+7 500-75.54=507424.46元
保证金占用=2105×300×2×15%=189450元
资金余额(即可交易资金)=507424.46-189450=317974.46元
追加保证金和强制平仓
我们已经知道,当日权益减去持仓保证金就是资金余额。如果当日权益小于持仓保证金,则意味着资金余额是负数,同时也意味着保证金不足了。按照规定,期货经纪公司会通知账户所有人在下一交易日开市之前将保证金补足。此举即称为追加保证金。如果账户所有人在下一交易日开市之前没有将保证金补足,按照规定,期货经纪公司可以对该账户所有人的持仓实施部分或全部的强制平仓,直至留存的保证金符合规定的要求。
例:某客户账户原有保证金500000元,某日上午,在指数2200点开仓买进5手当月沪深300股指期货合约,午后指数一路下跌,该交易者没有平仓。当日结算价为2150点,假定交易保证金比例为15%,手续费为单边每手0.3,则客户的账户情况为:
开仓买进5手时需要保证金=2200×300×5×15%=495000元
支付手续费=2200×300×5×0.3=99元
可见,开仓时资金还是足够的,但由于指数当日下跌,结算价为2150点,该交易者:
当日开仓持仓盈亏=(2150-2200)×300×5=-75000元;
扣除当日亏损及手续费后实际当日权益=500000-75000-99=424901元;
而5手合约持仓需要保证金=2150×300×5×15%=483750元;
资金余额(即可交易资金)=424901-483750=-58849元
权益小于保证金,导致资金余额为负数。
显然,要维持5手的多头持仓,保证金尚缺58849元,意味着下一交易日开市之前必须追加保证金58 849元。如果该客户在下一交易日开市之前没有将保证金补足,那么期货公司可以对其持仓实施部分强制平仓。经过计算,424901元的权益可以保留的持仓至多为424901/2150×300×15%=4.39手。因此,期货公司至少可以将其持仓强平掉1手。
爆仓
爆仓是指账户权益为负数,意味着保证金不仅全部输光而且还倒欠。在正常情况下,逐日清算制度及强制平仓制度下不会发生爆仓情况。比如,我国的股指期货自推出至今从未发生过交易者爆仓的事故,这是因为股指期货从未出现过涨跌停板,一旦交易者的保证金不足而不能及时补足,期货公司立马采取强平措施,还是能在最大程度上防止爆仓情况出现的。
商品期货中的涨停板幅度相对较小,出现涨跌停板行情是完全有可能的,但由于保证金比例通常大于涨跌停板幅度的150%,通常不太会发生第一个停板就爆仓的事故。但是,如果出现连续同方向停板时,期货公司对保证金不足的交易者采取强制平仓措施时有可能无法奏效,在这种情况下,便有可能会出现爆仓的情况。比如,2008年国庆长假后,受全球金融危机影响,商品期货出现大面积连续跌停板,有一些持有多单的交易者因为无法平仓,最后出现爆仓